宁德人民医院2026年编外人员招聘公告
宁德人民医院2026年编外人员招聘公告
更多福建公务员、事业单位招聘公告获取
宁德人民医院2026年编外人员招聘公告 宁德人民医院2026年编外人员招聘公告
现因医院工作需要,拟招聘以下岗位编外人员,具体如下:
一、招聘岗位及条件
(一)基本条件:
1.遵纪守法,品行端正,爱岗敬业,具有良好的医德医风。
2.身体健康,五官端正,能胜任岗位工作,符合公务员录用体检标准。
3.以下人员不得报名:曾因犯罪受过刑事处罚和曾被开除公职或开除党籍的人员,人民法院通过司法程序认定的失信被执行人,在各级公务员招考、事业单位及国有企业公开招聘考试中被认定有舞弊等违反录用(招聘)纪律行为的人员,以及有法律规定不得聘用的人员。
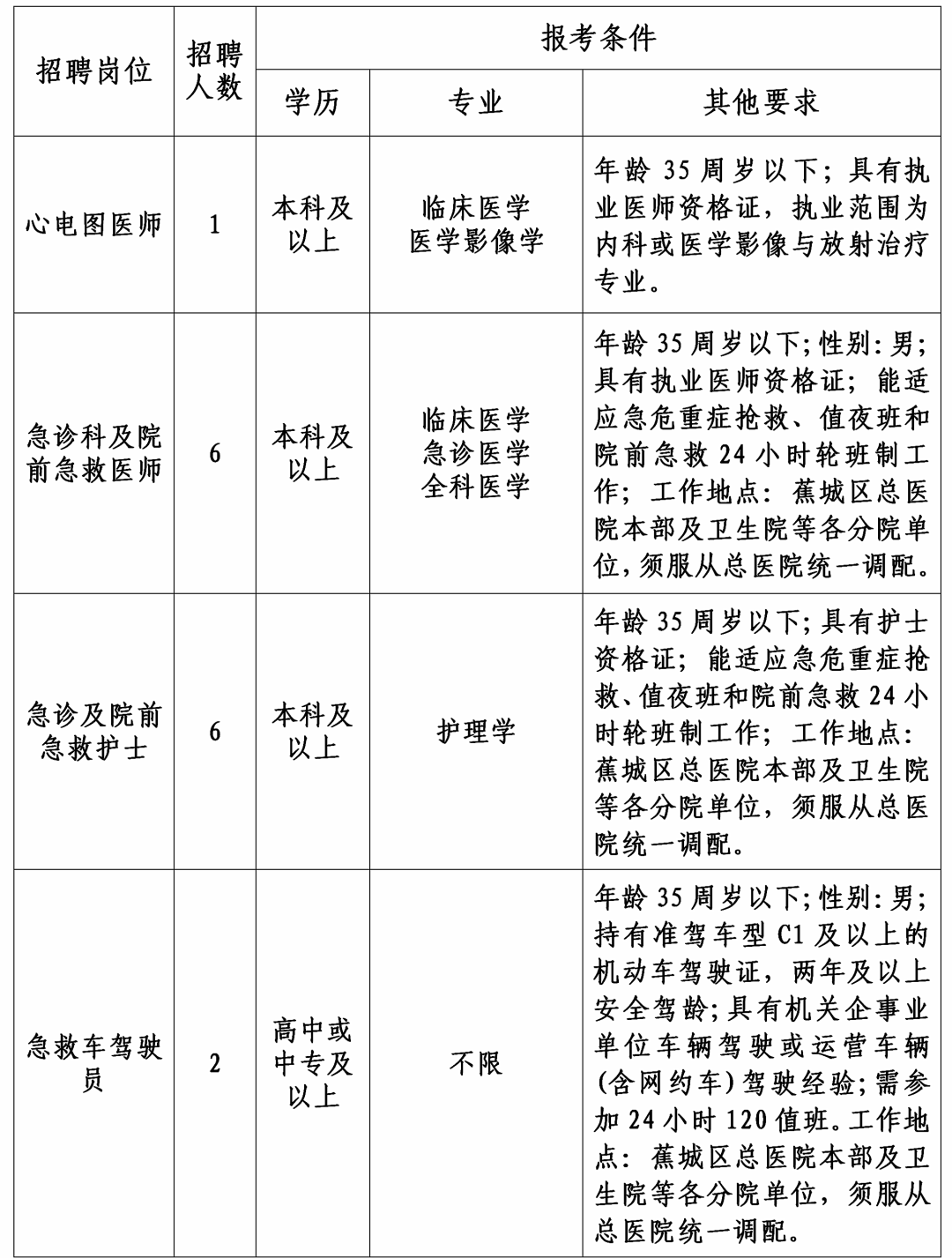
(二)岗位及报考条件

二、招聘流程
1.发布招聘信息。通过宁德人民医院网站、微信公众号发布招聘信息。
2.报名方式。报名时间2026年4月16日—2026年4月29日,符合岗位条件要求并有意向者请于2026年4月29日前到医院人事科报名(正常上班时间),并提交报名表(按照附件填写,并粘贴1寸彩照)、身份证、毕业证、学信网《教育部学历证书电子注册备案表》及岗位需要的证书等岗位所需证明材料原件及复印件。报考人员也可将报名材料电子版标注“***岗位+姓名”发送医院邮箱(ndrmyy@163.com)进行报名,未按规定时间提供报名材料或报名材料不齐的,将不予受理。应聘人员应对提供的材料负责,如有弄虚作假者,取消应聘资格。
3.考试考核。经资格审核后,符合招聘条件和岗位要求的报考者按照规定参加考试考核,具体事项另行通知。
4.聘用。根据招聘计划岗位数和考试考核总成绩排列名次,确定拟聘用人员名单,经体检合格后,按照有关规定办理聘用手续。
联系方式
联系电话:0593-2766555
联系人:吴老师
地 址:宁德市蕉城区八一五西路11号
宁德人民医院门诊楼五楼组织人事科
宁德人民医院
2026年4月15日
点击分享此信息:
相关文章



